Game Design is Just Problem-Solving

Or can be – anyway. This is probably very obvious, but it didn’t click with me until yesterday.

I actually didn’t plan on writing adventures or designing games. I think there’s a quote on a game Discord somewhere from last year that says I didn’t want to ever try. I never actually thought I was capable of (good) game design – mostly because I’m not very “tactically”-oriented. I never know how to figure out synergy during character generation or “min-maxing” as they say when doing character “builds”. I just pick stuff that looks cool or fun or thematic and run with it. I never paid attention to how things worked, per se, or thought about why something was fun (though I do that often, now). I didn’t think I had the brain for game design – I didn’t have experience analysing games like that.

But now that I’m actually making things (I have launched a whole-ass studio), I realise that you’re just answering questions, or making mechanics that back up whatever “thesis” statement you’re trying to argue for. The problem isn’t “how do I design death mechanics?” or “what existing method should I choose?” but “how can I make death impactful?” or “how could I solve the problem of wanting characters to avoid death but still have it on the table as a possibility?”. I might not be making clear what distinction there is exactly between those things, but finding out that there is a distinction is what changed things for me. Game design is just solving a puzzle – and I like puzzles.

See, I solve puzzles all the time. I look at goals – what I want to achieve, and build backward; not only when I’m running games or writing scenario hooks, but in my job, when making art, or when I’m fixing my computer! That’s game design, too! There are some problems that benefit from an extra set of eyes, or looking at existing solutions and building off of them, but that’s still just methods of problem-solving! It’s not that you’re designing things, you’re answering questions (and asking them), and solving the overarching problem of “how do I do this and still make this fun”?

Anyway, just a short thought for now. Focusing my creative energies on other writing projects…

On Improving Game Mastery

“IS WHAT I’M MAKING EVEN GOOD?” I ask myself,

“WHERE CAN I GET UNBIASED FEEDBACK?” I continue,

“HOW DO I GET BETTER?” I finish.

Dungeons. Dungeons, dungeons, dungeons. I can read dozens of articles on dungeon design. I can take courses, and watch videos. I can look at what I think are good dungeons, and I can tell when something is a bad dungeon… but how do I know if my work, my dungeons, are actually. getting better? Why even make dungeons at all? Why dungeons?

The first part of the answer is “make more dungeons” (and compare the old ones to the new ones), but I only manage to make a couple per year, and they’re not always that thoughtful. I barely even have experience being inside dungeons as a player! I’m a baby! I’ve only played TTRPGs since late 2017, and I’ve only been running them for the last two years… I feel like I’m in a metaphysical crisis, a philosophical despair about the dungeon here.

But dungeons are just an example vehicle for general discussion here – all this is a result of my trying to put one together over the last week. The real point is, I feel like I’m spinning my wheels about game mastery and game design these days. I could run sessions 5 times a week, or write up a dozen scenario hooks, and it would probably lead to some improvement, but it’s not directed practice – my energy isn’t primarily being spent on being a better game master. Rather, I’m just going through the motions. Instead of practicing the metaphorical guitar, I’m just strumming the strings for twenty minutes – it all feels so aimless. What do I need to do, how do I focus on something specific to improve upon? How can I best bridge that gap between theory and praxis?

Even theory is tough – I used to feel quite smart during my university days. I was truly picking up knowledge and figuring out how to apply it… but lately, I can read through game design books and it’s like “what am I even picking up, here?” or “how do I actually study this?”! I’ve nearly forgotten decades of school and how to learn things! Applying it is worse – how do I know when I’ve succeeded? “Your players had fun” is an extremely low bar for me (a good one to strive for with the casual games master, but not really what I’m talking about here). I’m aiming for the intentional application of good gaming. Some sessions will just not work out – they won’t be fun. But that’s never necessarily the game master’s fault alone – it’s a myriad of factors. What I want is to figure out how to parse out those factors – and know that even if things weren’t fun, what did I do right anyway?

It isn’t exactly a self-confidence thing – I think my Cult in the Empire of Decadence was a good module. I even think the Fools’ Day dungeon I’m working on is going to be up to a decent standard. I’m still happy to run things and post my work online (when I manage the time to do the work anyway). But as a “professional” game designer (one that’s making a profit) I don’t want to put out work that’s not worth the price. I probably spent a few hundred dollars on making Cult and maybe 60-80 hours of work on it – how much is my time worth? A lot! I need to pay myself a living wage, after all. It’s not fair to pay myself less. But also – how can you expect consumers to buy something awful? I tried to price Cult fairly – it’s a good piece of work, and I’m proud of it. But I don’t want to be Wizards of the Coast charging $80 for a slim hot mess of a module that needs major re-working, that you then have to pay another $40 extra to get the digital edition of. There are fair wages, and then there’s… that.

That said, maybe the bar for good design is lower than I think it is…

“Write What You Know”

I’m sure you’ve heard it before – in the context of writer’s block and not knowing what to do, the advice often given on writer’s blogs and somesuch is to “write what you know”; this idea that you should take things you’ve experienced and put them into your work and that makes the creative process easy… This also applies to tabletop roleplaying games! And no – not just writing modules (though I’ll get to that).

Last year, I ran a campaign in Stars Without Number, a sci-fi Old-School Rennaissance system by Kevin Crawford. I wrote a bit about it, I think – it’s a great system, and I highly recommend it for anyone interested in sci-fi (and OSR) to check it out.

But it wasn’t for me. And it’s not because I didn’t like it – I loved it. Kevin Crawford writes good stuff. Go buy the fancy deluxe version right now. The problem was that I don’t actually know shit about sci-fi or even fantasy-based space operas, as it turns out. Running a campaign in a theme I knew very little about (comparatively) was incredibly difficult. I don’t know the tropes (let alone how to possibly subvert them), and I basically just ended up having to peer into the depths of my fantasy knowledge to pull out a generic quest and strap LED lights and chrome on top. Which… kind of is what a space opera is, right? Either way, it was a pain in the ass to prep for, as a lot of my stuff is improvised at the table, and in between sessions I just had to read short sci-fi stories to steal ideas from and it felt like a lot of unnecessary work. I wasn’t a bad game master by any means, but it felt weak.

Fantasy is much easier – I read hundreds of fantasy novels when I was a kid, and even though I do not feel like I know the genre, it’s amazing the amount of stuff and tropes I can pull when creating adventure hooks and ideas for games – just because of what I’ve been exposed to and what I know. I personally probably won’t ever run sci-fi again unless it’s a premade module. I learned my lesson from that. As for writing…

…I did try and write a serious module. I posted about it last month – published under my company, Bovidae Studios. And it was a great project – I’m really pleased with how it came out! Yet, it was still a lot of work when I had to do the serious bits. I took a lot of jokes out of it in one of the final revisions, if you can believe that. I just struggle with writing truly serious content! So I’m taking a bit of a break from my second serious OSE module and writing a comedy one-shot, for April Fools’ day, which also happens to be my birthday (my whole life was a joke, really). It will be PWYW this time (consider it a birthday gift from me), and I’ll probably discount Cult that day too in celebration (in case anyone put it on any wishlists and is hard up for cash). I am not actually very funny, so we’ll see how that goes.

Circling back to the point: I’ve seen neophyte gamemasters ask for advice on how to run games in genres they aren’t familiar with – like if one of their friends wants to play in a Star Wars or a vampire-themed game so they pick up a copy of a system, but they have no interest in it so beg on public forums for someone to quickly explain the basic premise so they can bash something together… and I won’t tell people not to do that. Do what you want – play what’s fun. And do try new things – don’t be too afraid to get out of your comfort zone! Running SWN made me a better game master, and I’m glad I ran it. I try and run a new system at least once a month. But I will say that being familiar with the media that’s influenced what you’re running does absolute wonders. Run what you know.

Or at least watch the Star Wars films first.

Cult in the Empire of Decadence | 3PP & the OGL

I was hoping this blog post would get to be an exciting advertisement. And, hey- part of it is! So let’s start with the good news, out of Bovidae Studios:

I have completed and published, my first proper third-party adventure for Old School Essentials, a one-shot titled Cult in the Empire of Decadence. You can find it on DriveThruRPG here, for $7.95!

So far it has been very well-received by folks I’ve sent copies to, and I am very proud of it! It took about three months (and a few all-nighters this past week) to complete. It is a digital file and should be fully accessible for screen readers (tagged, alt-text is present, etc.) and is hyperlinked throughout for ease of use in general. Many thanks to my spouse (K), editor (Harvey), friends, and fellow 3PP colleagues for their support as I got this done over the last month!


Now, back to the bad news. The Open-Gaming License (OGL) debacle making waves through the TTRPG space:

While I tend to write for people already in the know, I’m going to govern what we know so far anyway, for clarity. It’s a bit more complex than this, and you can go read other blogs for that, but I’ve shortened it for brevity: Back when roleplaying games, specifically Dungeons & Dragons, first gained popularity, many creators out there wanted to make similar, derivative games, or extra products and modifications compatible with D&D. However, creators feared lawsuits by Wizards of the Coast (WotC) despite not being able to copyright game mechanics. In response to this, the OGL is a license that WotC released a little over 20 years ago, to give everyone peace of mind in creating works similar to D&D without fearing any copyright issues. This sparked the creation of dozens of new game systems, recreations of older editions of D&D (“retro-clones”) and compatible supplements for D&D itself! The current edition of the OGL is 1.0a.

There were rumours recently that WotC was going to stop using the OGL. That no supplements or third-party works would be created that would be compatible with the new upcoming version of D&D (currently known as OneD&D). A few weeks ago, WotC announced that they were working on a new, updated OGL, version 1.1, to help quell fears and to not worry – the OGL was here to stay. WotC mentioned a few disappointing things, like how third-party VTTs and non-static media were not going to be supported at all – sad news for users of Foundry and websites like Kobold Fight Club.

The gaming industry is waiting in anticipation – a lot of folks figuring they could just keep using the 1.0a OGL even if the 1.1 did not work out. OneD&D is said to be compatible with adventures for 5e, so folks decided they wouldn’t need the new licensing agreement, and take the loss of just not creating content for OneD&D.

However, last week, there have since been multiple reliable (but not official nor verified) leaks regarding the new OGL 1.1. The most important of these leaks is that thanks to a minor loophole in one section (9) of the OGL 1.0a, WotC plans to de-authorise the existing license – no new works will be able to be created or modified under the 1.0a license. This may also apply to existing non-static media (not print or PDF books) like websites, VTT modules, etc.

What does this mean? Well, existing third-party publishers (such as myself) will not be able to produce any new content related to products created under OGL 1.0a. This includes major systems such as Old School Essentials (of which I publish for), and the different editions of Pathfinder. The companies that create and own those products will, according to the leaks, have less than one week after the release of the OGL 1.1 to completely revamp their entire business model to create products that have nothing to do with the OGL.

Why does this matter? I hear a lot on various websites about how publishers should have seen this coming – that WotC is just protecting their IP, that the license was never a promise, and so on. Or, that third-party publishers can just remove the OGL-related content from their systems and republish it without the OGL at all, saying”we don’t need it to publish games”! Or how legally, WotC won’t be able to do this at all. And yes – we don’t need the OGL. That’s correct. But we have been using it. And even if WotC tries something that isn’t legal – it’s ambiguous enough that multiple lawyers have been posting on how it will need to go through the courts. Third-party publishers are generally pretty small – I work out of my basement, part-time, while having a different full-time job. We do not have the money to risk lawsuits with Hasbro, or to fight it in court, even if WotC is in the wrong- and that’s what they’re banking on. It’s a bullying tactic – WotC does not care, they had millions of dollars in revenue from their tabletop division. Their parent company, Hasbro, had a 2021 revenue of 6.42 billion. They’ll have to pay less than 1% of their net worth to fight things in the courts, while all the little companies go bankrupt in legal fees fighting it. If the leak is real, WotC is banking on compliance in fear of bankruptcy: “are you really going to sacrifice yourself and your income? Or just let us take a 25% cut?” I love Old School Essentials – I want to keep publishing for it. But it’s not worth the personal risk. But not everyone is in a position like I am, where they can pivot their business in less than a week. Their companies have the potential to go out of business – this is the TTRPG equivalent of sudden massive layoffs. The only solution, if the leaks are true (which I now believe they are) is to band together and fight it. You can sign an open letter to help start the preventative process here. If this plea fails – debates surrounding the OGL will go to the courts. How and in what way, I do not know – but it will likely be a multi-year-long series of lawsuits.

So what does this mean for me, specifically: Well, Cult should stay up – I’ve published it prior to the OGL 1.1 release, so WotC shouldn’t be able to remove it. There’s a chance DriveThruRPG takes things down at the behest of Hasbro – it has happened before, and could happen again – but it is unlikely. Future projects of mine will likely shift into either generic system-agnostic OSR adventures (no stat blocks, no game mechanics), or be published for systems with their own SRDs and licenses (such as Into the Odd, which I am very fond of). All of my other projects are in very early phases where they can be easily pivoted in directions away from the OGL.

To the rest of those affected by this – keep your head up.

Back on my BS

My winter vacation is coming to a close tomorrow. I feel like I didn’t do half the things I wanted to, but I did accomplish a lot!

First and foremost: I’ve written a tabletop adventure (for OSE) under my business name, Bovidae Studios. It has been written, playtested, and the third draft has been sent to my editor for review (and removing my unnecessary verbiage – I am sure you noticed, but I am actually an extremely mediocre writer). I have a couple interior drawings to finish up, but otherwise, once I get that back and make some changes, I’ll let my spouse look it over and then send it for self-publishing via DriveThruRPG.

It’s very exciting! I put a lot of work into it! Is it good? Maybe. Who knows! It’s ~20 pages of actual content and it will cost $7.95 – it was going to be $10.00, but then someone else released something infinitely cooler, their magnum opus, for $7.95, so I decided maybe mine should be the same. There will also hopefully be a print edition (mostly I want to own it if I’m being honest) once that goes through DriveThru’s proofing process. I’m also starting work on my second adventure for release maybe in April! Both of these I will probably post to this blog when they are up, but probably won’t do any progress updates or anything (though I do post some updates aimlessly on the dice.camp Mastodon instance from time to time).

Otherwise, #Dungeon23 is a thing (thanks to Sean McCoy’s brain). It is supposed to be a year’s-long mega dungeon: one room a day, one floor per month, for a total of 365 rooms and 12 floors. As cool as this is… I don’t have the time for it. I have adventures to write, a day job that has nothing to do with tabletop, I’ve got art commissions on the side, I started working out three times per week, I’ve been doing vocal lessons and learning guitar on my own, and I’m supposed to be updating this blog… so I already fill up most of my free time!

That said, I still want to do it – so, as a compromise, I’m doing one room a week and will hopefully post my updates to this blog! The exact day of the week is uncertain – it will probably vary, but it should be interesting. I’m doing it on paper, but I’ll digitise along the way and toss it all together as a PDF at the end.

Lastly, I accidentally overwrote this blog’s WordPress theme and it messed up the navigation menu. I can’t be arsed to fix it right now, but maybe I’ll get around to it.

That’s all for now! More posts to come…

Stars Without Number Campaign I: Finale

Over the summer, I spent a fair bit of my time helping out with an annual online event, and this meant that pretty much everything else went on the backburner. I still ran sessions, but things like updating my blog became a fairly low priority! I had a backlog of session summaries for my Stars Without Number campaign to write since the last one, and I just didn’t have the time or memory to get them all in! Alas!

However – last week my SWN campaign actually came to its final conclusion! So I’ll do up a brief little bullet-point synopsis of the main events here, chaotic as they are:

  • The party lands on the planet Thorunn, where they investigate some Psionics shenanigans, get arrested (Blanche is released on bail and has a court date), and become higher-profile targets of the Ragni. Caitlin’s grandmother assists in their escape.
  • The party headed towards Teus, stopping for a few days at a nearby system to upgrade their spike drive. Here, they also ran into the rival party (Tizzy, Omen & co.) and placed a bug on their sip, to track their messages.
  • The party then headed to the planet Teus, to both collect the sample (at which point I made a deeply embarrassing accidental Homestuck reference) and do a job for Hermes, whose hacking prowess was requested in an anonymous email. The job involved the party delving underground into an ancient pre-tech ruin – Tizzy, from the rival party was there too, helping out his oppressed people.
  • The party decided they did not want to deal with whatever was going on down here, and left before the final chamber, leaving Tizzy to speak with the ancient cryogenically frozen pre-tech being who told him (and in turn, the Ragni) where the super-powerful planet-destroying weapon is. It is, in fact, the Spire itself. The party learns of this later, thanks to their information bug and strips Tizzy’s report. The Spire requires the Lion’s Lily (for some reason), and the Ragni are preparing to go get it.
  • The party quickly rush to Terra Purr’ma to collect the Lily before the Ragni do, collect some with the help of a friendly botanist, Nepeta (another unfortunate accidental Homestuck reference – which caused several ‘if I had a nickel’ memes to sprout up in the Discord) and manage to destroy much of the wild population and get the local government to enact protective sanctions on the rest. They’re warned of its potential misuse.
  • Blanche virtually attends her court date and gets off as not guilty.
  • Medicine Man also arrives on Terra Purr’ma, and tries to break into the botany lab, but is stopped by the players, who stabilise him, kick him in the balls, and then have local law enforcement take him away (they really don’t like killing people).
  • The party decide that it is not safe for Blanche’s family to stay here, and Blanche takes them to a nearby outpost (where she also remains – the player had to leave due to some scheduling changes).
  • Caitlin’s grandma as it turns out was kidnapped by the Ragni – Alan Ortovsky in particular, who uses her as a ransom for a large sum of money from the party. They quickly head back to their home planet, Ilnar, to rescue her.
  • The party tracks down Alan, takes out his bodyguards, rescues Grandma… and then lets him live, in exchange for information.
  • Turns out, Alan was actually in line to replace the now-dead leader of the Ragni, but since the party exposed his connections to the organisation, plans changed. There is a new leader- but who?
  • After some investigation (and by investigation, I mean mostly an attempted ritual with a doll of Blanche they made out of her leftover fur) the party figures out it is Rocky Brickman, Hermes’ old manager at work, who has also been promoted within the shell company he ‘works’ for. They also discover that the Spire as a WMD has been kept relatively secret, even within the organisation, and manage to interrupt a meeting, preventing the release of the knowledge of its power and secrets.
  • The party decides to anti-climactically poison his coffee (successfully), and get the fuck out of metaphorical Bel-Air. It was so underwhelming and perfect at the same time, I wouldn’t change it for the world.
  • Knowing that the Spire is relatively unknown, they decide to cut their losses, and head to the nearby Paradise World, where they build up their drug enterprise, retire rich and drink cocktails, and Hermes’s player sends us this video in chat:

There would, of course, be longer-term repercussions for the things they left behind, and there are a few extra details I left out of this summary, like the newly discovered lost system… but as I wanted to wrap up before the holidays…

That’s all, folks!

Stars Without Number Campaign 1: Session VI and VII

Skipped a week as two players were sick, and then I didn’t quite have time to finish my write-up for the last session, so you get two in one! Today’s session summary includes a lot of medical drugs, as usual. Continuing on from last time anyway, The group decided to pursue a few more trips into the ‘Spire’ dungeon in order to get enough sellable pre-tech artefacts to fund their ship…

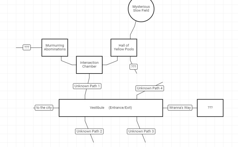
Okay, so GM-talk time for a minute here – I didn’t map out this dungeon at all. No plans, just hell! Instead, I used a combination of ruin generators (room type, # of exits, etc.), thematic ideas I pasted on paper/modifying what I rolled to make sense for the situation, and encounter rolls for any incidents. The theme was going to be ancient pre-tech aliens, and water-based shenanigans (which ended up not being explored), and I had a few monstrous encounters rolled up.

The party once again immediately disregarded the ‘this route has been pre-plotted, and there’s a mysterious artefact at the end’ area I’d lifted from a campaign module, and forged a new path through the monolith. Heading back down to the hall of yellow pools explored last session (though I don’t know if I actually touched on that – ah well), the foursome chipped through the wall and found themselves in a slowly sloping downwards, slick hallway, culminating in some kind of trash chute waterslide (a waste receptacle of sorts) which they opted to not jump headfirst into (alas).

Being stuck at a dead-end, this meant there was no way to go but back, and after some humming and hawing about taking out the abominations from last session, the four of them entered another unknown area of the complex – this location filled with a thin layer of oily dust – it had been untouched for a long time. In the first room, dozens of tiny tunnels had been established, dug out by small six-legged rat-like creatures (which the party coaxed out of their holes with some sardines) destabilising some of the nearby exits. A momentary thought of keeping these rascals as pets crossed the group’s mind, but decided that perhaps putting an entire rat creature capable of digging through dungeon walls was best left wild and free.

After a bit of walking, the players found themselves in a hallway filled with delicately constructed decorative pillars, and a large set of double-doors which they managed to pry open after some effort. Inside was a cylindrical room filled with a gigantic, floating, glowing orb, radiating off immense amounts of heat (they fried a sardine on it to check if it was safe to touch – it was not). Tall, headless, alien statues lined the walls. Pillboi opted to touch one of them, peeking inside at a smaller, ice-cold glowing orb within the covered center of the statue (keeping the rest of the complex from overheatng) and nothing seemed to happen. Confused and awed by whatever this was, the group left to explore other rooms.

Down the hallway – faced with what appeared to be a giant washbasin, the group slipped down and lowered Blanche down the centre drain and pulled out a few discarded, accidentally-dropped pre-tech artefacts. Blanche could have headed further down the U-Bend of the drain, but decided not to push her luck with the unknown. The party began heading back to turn them in when they noticed additional footprints in the oily dust – in the shape and size of the statues from the other room. Hurriedly following the steps back, they found themselves face to face with the footprints ending at the very statue Pillboi had touched (he’d activated it by touch – it went off on protocol to inspect one of the other similar power-source rooms as there was a disturbance there – more on that in a moment). The party found themselves able to ‘charge’ the small devices they’d found by placing them in the proximity of the orb in the centre. Confused and impatient, Hermes threw caution to the wind and approached the statue – attempting to remove its central cooling orb. The statue, of course, activated a defence sequence and began grappling Hermes, lifting him up and pushing him towards the superhot power core in the centre. The party, panicking, managed to stall the beast as a single shot managed to pierce and burst the core – the statue itself crumbling into oily dust.

As none of the other statues seemed to activate (they’re still ‘asleep’), the group followed the footprints the other way, curious to see where the thing had gone, and found themselves in a near-identical power room – this one, however, was significantly dimmer, and many of the statues were either gone or just dust piles on the floor. Not wanting to remain here, the party took some notes and hurried back with their meagre prizes and drawn maps to sell them off to the Heritors.

They regrouped, and headed down into the Spire one last time, down another unknown path offshoot from the main vestibule, and found themselves in a half-submerged room, filled with the yellow liquid from earlier. After throwing a sardine into the water to test for acid, and cautiously plunging a hand in, the group decided they weren’t cut out for swimming and headed back into the vestibule down an alternate route. There, they met a young unnamed 18-year-old and their dog, Buddy, clearly inexperienced and brandishing a sword they didn’t know how to use, who told the party that they should “prove themselves” to be just as intelligent and powerful as they are and to please find a way to get rid of the ‘ghosts’ in the nearby passage. These ‘ghosts’ were actually brain-copied imitations of dead adventurers (their bodies could be found below) unbeknownst to the adventurers, but with some quick -thinking of her psionics, Caitlin managed to ‘grapple’ them in place while the distortions were shot away by the fellow party members. Not wanting to explore any further, and as the session was drawing to a close, the group headed back to get paid for their ruin maps – letting the young adventurer know that unfortunately they couldn’t figure it out, and “sometimes it’s best to take a break” and encouraged them to leave the complex as well.

The players have some neat ideas about what the Spire is (a ship, a home…) – it’s actually a pre-tech planet destruction weapon – abandoned, and broken, and with folks removing parts, perhaps it will never quite work precisely the way it was meant. But it’s operational if the right folks figure it out. Or the wrong ones. I’m still torn on if I should conveniently have it activate during the player’s campaign/lifetime (and destroy Shan – that’s conveniently where it’s pointing), or if it’s one of those things better left alone. Time will tell, but it really brought them in on it. They loved the mysteries of it and I adore exploring the unknown. I do feel a bit bad that half of this was made up on the spot, but I think the emergent storytelling that came from it was pretty fun.


The following session begins with the group heading out of the system back to their home planet – Ilnar (which I have described as essentially cyberpunk Earth), and collecting a few supplies. Ilnar is more Pillboi-focused (as much of Blanche’s life is either work or Terra Purr’ma based), though I have a few ideas for Caitlin and Hermes to explore in the future as well. To that end – Pillboi received an email, from a genderfluid acquaintance named Patches, letting Pillboi know that there might be some ‘good info regarding Pillboi’s late mentor, the Professor’ to be had, but he ought to ask in person, as he didn’t want to leak it over the comms.

Landing on-planet, the group realised, however, that there was a bit of a problem: while the ship had been stripped of identifiers, Caitlin was wanted by the Ragni, Blanche had technically stolen the ship (though her employers weren’t off-planet), and Pillboi hadn’t been around to pay his local drug lord his fees. Hermes wasn’t in any sort of trouble, and so he opted to take Blanche with him to shop for disguises for the group. The two of them settled on three brightly coloured cat-kigurumi pajama sets, and poorly-printed glossy face masks for the humans, and a realistic human face mask, a la Mr. Clean, and a muscle-suit for Blanche. The perfect disguises.

Caitlin is horrified, and uncomfortably went out in her hot pink cat costume (but with added sunglasses). Pillboi opted to wear his as more of a… scarf accessory, and Blanche and Hermes went out loud and proud into ‘Pharmacy Street’ – the main off-colour hangout district for all kinds of cons, crooks, and dealers – Pillboi’s home. He wanted to pick up a few things, and meet Patches for that info that he had mentioned. Patches greeted him upon his arrival, and let him know that The Professor had potentially left behind a vestigial AI upload of his brain, and Pillboi may glean some information from his ‘copy’ regarding a new drug formula left behind by The Professor, that Pillboi can’t figure out.

Pillboi, planning on heading to his old lab anyway, brings the rest of the party with him to investigate. The lock is missing on arrival, and the entire place is a dishevelled mess of papers and appears to be torn apart. The Professor was never organised, but not this bad – someone else has been here. Rooting through the areas Pillboi knew about, he eventually finds a secret switch revealing a hidden room in the lab – containing a chair and what looks to be, upon Hermes’ inspection, a cobbled-together whole-brain emulator. They find a dataslab with what appears to be a mind on it – likely The Professor’s. The party disconnects the dataslab and the brain device, and loads it up onto a cart to take into the ship, and begins heading out of the lab…

The gentleman who unofficially runs Pharmacy Street calls himself ‘Medicine Man’. He’s basically a gang boss and Pillboi left Pharmacy Street not only because his mentor died, but also because Pillboi doesn’t want to deal with him. Medicine Man is, ironically, in service to the Ragni (but nobody knows about this), and as the party begins leaving, is seen strolling down the street, towards the group. Hurriedly rushing his companions inside, Pillboi uncomfortably confronts Medicine Man, who lets Pillboi know he has a debt to pay – two months ‘rent’ for the time he’s been away, and would like to invite him over for dinner tonight before Pillboi leaves permanently Sweating bullets- Pillboi agrees to dinner.

The group quickly return to the ship with The Professor’s mind upload (and machine to create copies – a nice way to backup themselves if they wanted to mess with it), and Pillboi and Blanche (as his plus one) go out to get ready for the dinner. Meanwhile, Caitlin and Hermes head over to Caitlin’s eviction-notice-filled apartment (which seems to have been broken into; nothing is missing, however) to collect some of the personal belongings she may have left behind from their drunken escape.

Pillboi and Blanche arrive at the drug lord’s ‘mansion’ and head inside past a few armed guards. Medicine Man knows about the Professor’s formula – and he wants to know what Pillboi knows. Pillboi refuses to admit to knowing any information, but the Medicine Man doesn’t believe him, and presses them to reveal info about the plant, the Lion’s Lily (we finally named it) that grows locally on the planet. Medicine Man forces Pillboi to agree to a deal – head to Terra Purr’ma, bring back the Lily, and he’ll let him go. One of Medicine Man’s cronies prepares to inject Pillboi with a tracking chip to ensure he doesn’t renege on the deal, and Blanche, not wanting this to happen, begins hacking up a hairball, which, of course (thanks to some very good rolls), is hacked directly into Medicine Man’s open throat, distracting the lackey to assist him with the Heimlich manoeuvre. Pillboi and Blanche make a run for it, dodging bullets left and right, and rush to the ship and have Blanche initiate a rush spike drill. A risky manoeuvre, but she pulls it off, and the four take off, heading into the nearby Thorunn system.

Hermes, while the crew was at dinner, set up The Professor’s mind copy so that it would be accessible through the ship’s computer. After debriefing each other on their escapades, the party booted it up, and Pillboi was face to face with a copy of his old mentor, from prior to his death in October of last year. The Professor (now integrated into their ship’s AI – fun!), is a little rattled and will need some time to organise his files, but lets Pillboi know about the extra ingredients for the special drug created via the formula – it involves a plant on Terra Purr’ma (which the party was already keen on looking for, the aforementioned Lion’s Lily), but also speciality ‘dust’ from Ias, in the Teus system. The stuff is near impossible to come by – the whole damn system it’s in is quarantined. It is freely traded on the world, and the planet’s denizens consider it ‘refuse’ from some genetic engineering project they’re up to, but bringing it elsewhere is usually an invitation to a long prison stay or worse. “Don’t do anything stupid carrying it, okay?” But if Pillboi can convert it with the plant matter, whatever gets made will be highly, highly valuable. Enough to set you for life. The party thinks about their next move and plans a course to pass through the system in a few jumps…

With that, the session draws to a close, the party with a more focused, linear goal in mind. We’ve moved away from the sandbox a little bit but these are all things the players’ requested to follow, so off we go! I’m really glad that we got to start digging into backstories more – Pillboi’s player said I played Medicine Man very well, and the whole group loved him (they’ve made a new enemy, hurrah) and, conveniently, the system they hopped to, Thorunn, contains a planet with a well-known Psionics academy on it, and Caitlin’s player has expressed interest in having Caitlin’s estranged grandmother be a tenured professor at the institute…

Stars Without Number Campaign 1: Session V

As Blanche’s player was missing last week, I started off the session with a bit of downtime minutes to see what she had been up to after ‘falling asleep on the ship’. Content warnings for this session are death and hostage situations.

As the party returned to their ship, exhausted after a day of dancing and chasing down missing persons, they came in to find a horrible stench permeating the area. Blanche, a cat-person, had heated up some fermented fish oil tea – and much like your shitty coworker who cooks fish in the microwave, the entire ship was drenched in it. While Caitlin and Pillboi threw a fuss, Hermes got sick trying to drink some himself and ended up with food poisoning, with everyone offering different methods of treatment for most of the night, slightly getting used to the smell as they later slept.

In the morning, Corrine (the missing woman) entered their ship and immediately restarted the complaints as she brought up the smell. The conclusion she came to was that the people who are saving her are idiots. But Corrine doesn’t have a lot of options herself, so she stayed. The part opened the envelope after much debate about it potentially being a bomb (spoiler: it was not a bomb) and revealed 2.5 million credits in encrypted data chips (stolen from the casino). The party openly questioned the morality of them running off with the money, maybe taking just some of it, or perhaps loading the chips with a virus… to which Corinne rightfully pointed out “Uh, hello? What about me??? I’m going to die??”. There was just one young woman standing in the way of this group being set for the rest of their lives. The Ragni would have no idea it was them (at first, anyway) without careful investigation, and there was a good chance they could get out of the system and be gone before anyone noticed.

But, with as pure-hearted as the party is, the group opted to not mess with the envelope and instead proceed as planned. They would, of course, tip off the Interstellar Interference Navy of the stolen goods, and receive a large reward for information (10000 credits), but they did not want to risk Corinne and her sisters’ lives. Hermes, however, did investigate the Rangi-provided communications device Corinne had on her, and determined that it was also being used as a tracking device. He confirmed that the messages received were from various locations that Ragni had frequented – included that tiny old abandoned house.

However, risk her life they would anyway – Corinne, upon arriving at the starport in Shan, was immediately escorted into a dark vehicle and taken to the older part of the city – specifically the small boarded-up house that the party first found leads of her location on Halfdis. They managed to hail a cab with a very elderly (but speedy) driver, and Hermes quickly uses reverses the tracking information in Corinne’s compad to see where she’s headed. The four of them arrived just as Corinne and the bodyguard had entered the building. The party decided to ‘slash the tires’ (well, interfere with the two grav cars all ‘technologically’) so that they could prevent the men from escaping, and then spied on the package exchange from outside of the house.

Blanche went in fairly close, listening right at the door. Inside, there were three men: the guard who escorted Corinne, Alan Ortovsky (the Ragni’s ‘unassociated’ business partner and dirty-deed-doer), and Alan’s personal bodyguard – who held a gun to Corinne’s back as Alan checked the data chips for tampering and to ensure no money had been missing. The party waited. I set a timer in real life to time how long it would take to upload the data. Blanche headed back to the group and they decided to hide in the bushes behind some refuse and wait out Corinne’s exit. Two minutes pass and… they hear the single shot of a laser pistol. Alan and his two guards leave the building alone.

The party panics – it takes only a few moments for the three men to hop in their cars and to realise the Ragni’s cars aren’t starting, and they’re distracted for a moment with addressing the issue. Pillboi takes this opportunity to rush inside and attempt to use a lazarus patch on Corinne (who had been shot in the stomach). It had been about two rounds’ worth of time since she was shot, and he had a pretty hefty penalty to it. Pillboi makes his roll, and succeeds. Corinne is stabilised.

Meanwhile, Caitlin has contacted emergency services and the ambulance and local law enforcement are on their way. The Ragni do a survey of the area but the PCs have been well-hidden and are not found. As the sirens approach, the three decide to book it down the road. The party is interviewed by the law enforcement agents and provide all the information they have – including their real names in the witness statement (this will important in a future session). Wrapping up, they call Sheila, Corine’s sister, and let her know the situation. The group decides that the party will head off back to Halfdis, and leave Corinne and Sheila in the local law’s care.

En route back to Halfdis, which took a few days to fly to, the group listened to the radio and heard about Alan Ortovsky’s “unfortuante” arrest… however he was still released; he had supposedly also been kidnapped and ‘forced against his will’ to be involved in the Casino heist, as he worked on similar finance software, and is so traumatised from the experience that he has almost ‘no memory’ of the events that transpired. Of course, the party doesn’t know (well, they probably assume) that Alan is absolutely working with the Ragni and this was just his get-out-of-jail free card, and he’s right back to work.

On Halfdis, however, the party is taking a break from space mafia nonsense, and decides to enter the Spire as contracted adventurers to recover pretech artefacts for the local scientists to study. The group is told of the dangers of the Spire – and how it has claimed so many scientist lives that they’re forced to outsource its exploration to any old idiots willing to give it a try (and that if they happen to recover any id tags from the corpses of past adventures, they would also be rewarded). They figure hey, no trouble, let’s go explore, and head down one of the unmapped halls of the Spire (which is actually just ripped from Numenera‘s Jade Colossus). Immediately, they find themselves upon a room full of seven or eight (hard to tell) disfigured, mutated, irradiated human-like abominations (some with id tags around their necks), laying on the ground, seemingly murmuring some kind of prayer. The group decides to leave and try a different route, where they eventually come across a pretech artefact suspended in some sort of near-stasis field. After a bit of trial and error, they decide to tie a rope around Blanche, and launch her at the artefact, which she grabs and the group pulls her back in. They cut their losses for this trip and head back, pocketing a good 25000 credits from its sale, and then greedily plan to go back in for more next week…

Thanks, trizbort.io!

Some added GM notes on the Corinne situation: Corrine’s possible death was a bit of a tricky moment for me. At one point, pre-session, I wrote in my notes that “if the girl they’re escorting goes to the meeting place, she will be threatened with death, there will be a few minutes while they verify the package she’s dropping off, and then they’re going to kill her”. The party…. decided to hang back and watch and not interfere. I felt a bit uncertain: would I be a worse DM for causing this girl’s death that they tried so hard to prevent the last session, or to stick with my guns and not pull punches? Did I not telegraph the danger of her enough? But it’s what the NPCs would do. So, Alan’s bodyguard shot her.

I don’t want to go easy on these guys. The trick going forward is now that the group is getting into higher levels, I’ve got to start making challenges harder. While I disagree with the whole ‘scale the difficulty with the party’ paradigm, I’ve been pretty soft, softer than I should be, and going with the safer option of difficulty because I do want them to actually have a chance to succeed, but I think there will be more failure/challenges in their future as I start to ramp checks up to more interesting and complex situations. Corinne was easily manipulated, but many other NPCs will just naturally be more difficult to convince. And Alan Ortovsky is not happy. If this Casino trick got found out by a passing group of idiots, he needs to be on his toes – and is formulating a way to track the group down as we speak…

On Time

Speaking of my missed session last week, and combined with some other things I have been thinking about, I would like to talk about time. Session pacing, session scheduling, spot-light sharing, in-game calendars: the works. This is sort of my typical ‘patchwork’ style of writing, so it’s a little about a lot of things without any depth. Maybe I’ll move on to writing more interesting, complex, specific articles someday? Probably not. Enjoy this for what it is, instead:

First up, session pacing. I’ve heard, on multiple occasions, that I am a “god of well-paced sessions, I wish I could run games like you”, as well as simultaneously someone who said I “could use a lot of work, it feels like the characters don’t accomplish anything”. These comments come from multiple different players from different backgrounds, all in the same month-ish timespan. So, am I good at pacing or not? The answer, unsurprisingly, comes down to it depends on the table. Both yes and no. Nobody wants to hear this, but I genuinely don’t think there’s a science to it. Maybe an ‘art’ – people have tried, bloggers have written dozens of articles about it, and while there are definitely plenty of tips that you can (and should) follow, like “bring a man with a gun through the door” when things get slow, or alternating high-intensity situations with lower-intensity downtime scenarios, and these things will help you improve your ability to control pacing… your mileage will inevitably vary, no matter what you do. I feel like even if I mastered and put all these skills to work as intended by the authors and game designers, someone, somewhere, is going to play with me and tell me it sucks anyway. Someone will also tell me I am incredible. Perhaps even two people at the same table. Maybe even the same player. My best advice, for learning how to pace sessions, then, is to set up a situation where your table has the level of trust in place that the GM is able to ask for and receive genuine feedback, where they can start tailoring to the specific group and find out what works. This is the actual trick to pacing – whatever’s fun, let the fun parts happen. Get rid of the stuff your group finds boring. Even if the fun stuff isn’t full of meaningful choices, it’s okay to still have all your shopping trips play out if the table finds it fun. Earlier this week, in session four of my Stars Without Number campaign, I spent probably far more time on the dance competition than was necessary, and I could have resolved it in a single roll…. but it was fun!

Certainly, if you were re-publishing the game as it happened into a book, perhaps you would cut out a lot of that content to make it more fun for the readers. Or perhaps if you ran a stream for a live audience, you want to keep things exciting for the majority (that’s a whole different can of worms). But in our case, the only ‘readers’ that need to enjoy the game are the people at your table. After that – you can always consult the advice blogs for your specific situation, but on their own, in a vacuum, it won’t work. That’s the trouble with GMing, there are almost no wrong ways to do it. I’ve had a lot of personal struggles with doing lot of GM theory-crafting and then when I put it to the table it turns into a mess. That’s a whole other subject, but yeah. Relax. My advice is to just run the game how you think feels best in play, if you find yourself spending too much time on one thing and not enough on another, check in with your players, and then try using different skills to speed it up or to slow it down. You’re always relearning everything with every new table you put together.

Putting those tables together is a whole different beast, though. You’ve heard it countless times: the greatest enemy in tabletop games is real-life scheduling. Players get married and need to take a month off for the wedding, suddenly have kids and need to work around their bed times, call in sick and can’t make it one week, or even end up leaving the table permanently for all kinds of reasons. I’ve had my heart broken several times over by a Numenera game last year that just didn’t work out – people weren’t communicating, we had different ideas on how often to play – things had changed over the past three years. I was left frustrated and upset and I don’t think there’s anything that I could have done to make it better.

Honestly, the best thing I can say here is to state your commitments, find people who are open and honest about their scheduling, communicate often, keep the overall game relatively short (i.e. only 10 weeks versus expected three years), and run regardless of attendance (one on one sessions can still be fun!). Or run an Open Table for as long as you feel like it. There’s not much to say, except it’s frustrating. The long-term things, the multi-year epics… those only complete with luck, a lot of player turnover, or a lot of money. With a lot of vetting practices (maybe I’ll do another post on how I acquire players) and good communication abilities, you absolutely can get a group that plays together and stays together, though, so don’t give up!

All these different players you do manage to get into the same timeslot, though, have other problems: Returning to the ‘fun’ talk, what happens when one player loves shopping trips and another finds it incredibly boring? The easy answer is ‘play with people who all find the same things fun’ and there’s no problem, and there are definitely some aspects of gaming that you cannot compromise on, but the likelihood of actually finding people who all love the exact same things and can bring enough fresh perspective to make the narrative interesting is probably somewhere in the 0.000000000001% range. As much as I love telling people to kick truly uncooperative players, and screaming bankuei’s everlasting great advice that you should be meeting at the game, there are always going to be situations where you have to acquiesce to the other person’s wants. So, the solution is ‘sharing the spotlight’. Make sure, at the end of the day, that most people are having fun, and get as much of a share of the ‘spotlight’ on their fun parts as they want.

Notice how I didn’t say ‘equal’ share. I could almost post an image of that ‘standing-on-boxes’ equity picture; I won’t but it’s the same idea – make sure everybody is having fun the way they want. Usually, it’s that you need to make sure everyone, including the GM, has roughly the same amount of speaking time – however, there are exceptions, such as one of my SWN players who deeply prefers to ‘spectate’ and only have small portions of personal roleplay per session. I have talked to him about this on multiple occasions; talked to that table about this, and everybody is on board with the situation of him mostly listening and putting forward his opinion when it matters. It’s all down to your table and what works for everyone, and listening to your players and adjusting as you go.

I left a game of Burning Wheel recently for this exact issue: it wasn’t the Game Master’s fault, per se (though I think I would have appreciated a more compromising response to my feedback), but it definitely wasn’t the right fit for me. We typically spent multiple hours of session time on a single player, with the expectation that ‘eventually everyone will get a solo session’ of sorts. This didn’t sit right for me, not because it’s terrible game mastery, but because it wasn’t what I found fun. I didn’t want to essentially spectate on a podcast for three hours, and I also didn’t want to ever end up in the situation where I had to narrate my own PC for two hours straight. Perish the thought. I don’t like being the main character, and though I absolutely want good sections of focus – I require a balance, and that table just didn’t have that. I spoke about it and the GM’s decision was final – this is how we’re running it. Back to bankuei – they decided to play a specific “game – for this specific rpg, this specific campaign you’ll be playing, and this particular group of people” and either the expectations earlier had some crossed wires, or I agreed to it and decided it wasn’t what I wanted. I’m not sure, but they’re having fun, and that’s what matters.

So, however you finangle your spotlight to your group, the point is keeping an eye on the clock and making sure you’re actually meeting the expectations of everyone. This shouldn’t be just the GM’s job, but the majority of the responsibility does fall on them to keep an eye on things, and it can be very easy to lose track of time if you get caught up in something the GM personally finds fun (see: my dance competition – I made sure to do a scene swap midway through to give the other players something to do that wasn’t just playing a dance minigame). However this works for you – whether that’s setting actual timers, or just making sure you have a very visible clock in your direct view, doesn’t matter, but you do need to be mindful. That’s far more important than overall pacing – making sure everyone is getting their fair share of what they want out of the game.

On a final note, despite me personally being fine with what happened in my Burning Wheel situation, I do want to point out that generally this really should be a ‘per session’ or ‘per two sessions’ basis. No one should be left out of a game’s fun for an entire session – if such a situation were to need to occur, just run a solo session or smaller group for the players it matters for and maybe give players a short summary to read. Offer them the choice to listen in or not. As mentioned when complaining about scheduling – we only have so much time in our lives. We want to spend it on things that matter, and every three to four hours of gameplay should be fun for the entire table. That is, if a particular player hates combat, it’s okay to have an hour of combat they slog through – but if the whole session is going to be four hours of combat, maybe telling that player to skip that week is better than having them there and suffering. Or, you know, don’t make sessions that are going to be four hours of combat if you know one person hates it.

Time in games is wiggly. For every real-life week, an hour could pass in the game world. Or It could be four months of content (see pacing, earlier). I actually had this article in my drafts when Adventure Forecasts by PCD was published (great article, go read it) and felt I should also add in a note about it, so here it is (if a bit awkwardly placed, it still fits the theme of the post). I’m not a very talented OSR blogger in particular, so I don’t think I have many important personal opinions to say, but here are my opinions on the above:

A living game world is a lot of work. A game where everything you do is realistic and makes sense is a lot of work. Even just writing a calendar of events is a lot of work. I can barely put my own life’s calendar together. The dream of pre-planning all these potential events is something I both want to strive towards, think this article is 100% right in recommending, and something I know is ridiculous for the average layman GM try to achieve. Maybe a professional who only goes GMing as a full-time gig could have the time and resources to spend on it. I think using the technique of having pre-scheduled, missable events in smaller doses throughout the campaign to add verisimilitude, while also keeping ‘static’ events that happen whenever the players interact with them, is a good mix that will keep your mind sane. A GM’s time in real life is just as important as time in the game itself. Don’t go burning yourself out writing potential hooks for every non-player character’s birthday in the game, or countless planet’s worth of holidays. Only do this if you genuinely have fun writing such things.

Time is the only thing we can’t get back in our lives. Spend it on things that create fun.


Stars Without Number Campaign 1: Session IV

No session last week, so the last session was two weeks ago (as one player was going to be absent, one was unwell, and I had an event I wanted to attend anyway), but we did run this Monday (I’m just a smidge late getting the summary up). Since I’m a little late in doing the write-up, this may be missing a few finer details but I think I’ve got most of it down. Content warnings for today: None! Uh, there’s a lot of dancing?

The group arrives on planet Halfdis (still in the same system), which consists primarily of poor refugees; listening in on the radio advising them of a cultural archaeological festival happening. They also hear about some recovered footage of ’employees’ being the prime suspects of the casino heists, and some blurry photographs are on the net (the party doesn’t actually look these up). Blanche (whose player is absent for this session) is exhausted from the long rushed flight and remains on the ship. The rest of the group (Pillboi, Hermes, and Caitlin) are quickly pushed in from the starport next to the festival location, and as they chatter about their plans, head into the festival area. They somehow don’t think to check the guest list for the missing woman, Corinne, despite being asked for their IDs on entry (oof) and when they arrive, look around for anyone who works for the Ragni (space mafia faction, if you recall, who supposedly kidnapped Corinne). They follow a few patrols, which I hastily decide are on a loop from the food area (hosted by Cat’s Cradle Courier company and where they have a mini docking area for the courier ships – one of which belongs to the group that raided the casino and working the festival is their current cover) and poke around.

Not much happens here – they order some food (a recurring theme, I’ll have to make up some interesting local dishes for future planets), but they do spot a suspicious ‘familiar’ figure (Omen, the cat Blanche hit over the head at the casino, though the players don’t remember him) out wandering in the closed-off courier ship dock, but choose not to pursue; instead wandering over to the giant green spire in the centre of the city after being offered a few flyers by a passing Jade Spire Protector (who seek to leave the archaeological finds of the planet alone) insisting they take action against the Heritors (who want to remove the objects, study them, and display them to the public). The group does a cute little museum tour, but sees no sign of the Ragni. A tempting poster offer looking for ‘adventurers/excavators to brave the ruin’ almost lures them away from their target, but Caitlin’s resolve in finding Corinne is firm and they head back to the food stalls area.

At this point, I figure they need some action, so I immediately pull in the grand dance competition, of which preparations had begun while the party was away. The crowd had been given pointy green cone-hats showing off their planet spirit, and all of them were jumping up and down to reach the skies and swaying to the music. Corinne (the ‘missing’ woman), conveniently, is visible up by the stage, signing up for entry. The party, of course, decides that all three of them will enter the dance competition. I then proceed to do a fun minigame dance competition, which might have stretched on just a smidge too long – next time I’ll reduce it to two rounds each, where they score points based on the number of successes gained during their performance opposed to the other. Each dancer takes a turn and picks a level of difficulty – an easy move (roll a 6 or higher), a moderately difficult move (roll a 10 or higher), or an expert fanciful move (get a 12 or higher), and scores one, two, or three points respectively if they succeed. They score 0 points if they fail. Each 1 vs 1 has three rounds, so everyone got to pick three turns. I loved running this, honestly, I think I did a pretty good job with the announcer and the group got to narrate their successful and failed dance moves as they saw fit (they were only as foolish-looking as they wanted to be).

While Hermes and Pillboi were on stage, dancing up a storm, Catilin scuffled over to Corinne and made conversation. Caitlin heard of Corinne’s current career as a ‘World of Final Fantasy 342’ illicit gold-miner, but did not believe Corinne for a second that she was “just here on vacation”, and knew something was up. Pillboi, losing to Hermes in the second round, returned just as Corinne was called up on stage to face against Hermes, the undefeated winner so far. Midway through their dance battle, however, Corrine’s compad beeped, and she hastily left the stage mid-fight. Catilin was called up next, turned to Pillboi and said “you better not let that girl out of your sight”, and strutted on stage while Pillboi dashed after her.

Pillboi tried to get her attention, but Corinne blew him off, so he kept his distance and managed to follow her to the courier port, where the two hopped the fence and Corinne knocked on one of the starship’s doors. Sliding underneath the belly of the small ship, and listening in, Pillboi overheard Corinne being given a package (the stolen credit chips from the casino) and her instructions of not opening it, not telling anyone about it, or else it would result in her death. “And that’s not my threat, that’s my boss’s threat”, one of the crew (Omen) said. Pillboi stayed under the ship and listened in on their conversation a bit longer, learning that one of them was named Taz, before snapping a sneaky photo of the interior (the back of Omen’s head, and a straight-on photo of Taz, the ship’s engineer/programmer), before sneaking back to meet up with the group.

Meanwhile, the dance competition was culminating in one final match: Caitlin versus Hermes. Catilin got a huge lead as she’s a performer at heart, and was incredibly successful, so the only way for Hermes to tie with her was to complete an expert-level move…

…Except Hermes physically cannot roll more than an 11 based on his negative modifiers. Knowing this, Hermes’ player lets the table know that his character is going to attempt the splits, and, upon obviously failing, narrates how his character’s pants rip on stage, exposing his ass to the world. A glorious way to go out. Caitlin takes the (literal) crown – the reward being 500 credits and a giant eight-foot-tall golden cone-shaped hat, which she wears throughout the rest of the session.

Back to the actually-important-bit, the crew aren’t sure what to do next with this information. They decide to check Corinne’s dataslab which they brought with them, given by her sister) and check for any information on hotels or inns Corinne might have been staying. I accidentally fucked up the timing here, but the group didn’t notice, but anyway they did find out the location of her hotel. They hung around the festival for a bit, watched some jousting and wrestling competitions, and then made their plans to sneak into the hotel at night.

Since the group had the reservation listed on the dataslab, Caitlin posed as Corinne and got a spare key card from the front desk, and then headed up to Corinne’s room, where they confronted her regarding the situation. Corinne came clean (she’s not very smart socially, and easily coerced) to the group and they offered to help her. They told her to proceed as normal, and get on the outgoing flight as per her instructions, and they would meet her at the starport on Shan and, after dropping off the package, would help her and her sister find safety. They offered a touching video call with Sheila, and the two sisters reconciled their differences over the phone. The party then gave Corinne the new key to her hotel room (Corinne was very confused why they had a key to her hotel room) and bid her goodnight.

Then the three of them stood in the hallway, argued about how stupid that was, how they could lose her, and then knocked on the door again and told Corinne to actually just fly with them instead of going to the meeting place alone. Corinne, who had gone to bed, was sort of irritated and even more confused but agreed because it was pretty late, and the four of them decided to meet at their ship tomorrow morning.

The session was fun. It was the first time I had to do multiple “two NPCs are talking together because the PCs are listening in on their conversation” which I’ve maybe actually never done before. Talking to yourself is weird, in a way. That said, it worked surprisingly well, and my voices were distinct enough and the scene short enough (a few sentences) that it was good. I liked it. I kind of wish I had prepped less ‘interesting festival activities’ and one more ‘interesting plot hook’. I had a few, and they are going to return to deal with one next week, but I still felt like I was short (even though I prepped like ten different things). Maybe more little events? a food stall vendor needs help with something that just takes a few minutes? Who knows. My player said that he thought it was just the right amount of things to flesh out the world, however, so I’ll take his word on it for now.

More on that, though: in an effort to satisfy my players’ request of ‘we want more points of interest and faster pacing’ I felt like things were far more linear than I’d like? Any moment things got slow, I brought the action to them rather than letting them seek it (good, generally!). However, my party doesn’t currently like seeking their own adventure (RIP my sandbox), so it’s what they wanted. That said, the way I executed it was a bit out of regular form for me, felt a bit like ‘this is my story idea’ (even though it truly is not, they caused this) rather than the group’s and I don’t love it. Workshopping new strategies later, but I think I’m on the right track. I did appreciate the changes though – it can be a good exercise to go out of your regular GMing comfort zone. Still didn’t quite work but I’m slowly figuring out why. One of my players has always been a quieter ‘spectator’ type so I might see how he’s feeling about a more focused session on him later, but he did do a lot of things he wanted, so he was happy. The session overall was very fun, and a lot of information got given to the party which will coalesce into something cool probably. Next week I have to prep a dungeon, iron out those loose plot threads and pull ’em back into something interesting…

…So, next session they’ve decided they’re going to deal with Corinne’s package, head to Shan with her, and sort out a way for her and her sister to escape. They, for some reason, assumed the package contained a bomb? Anyway, it’s not a bomb. I’m not sure why they didn’t want to open the package but presumably, they will open it during the flight back? Afterwards, they actually want to head back to Halfdis to explore the Spire’s ruin. I’m looking forward to it, as I literally just ripped it from Numenera’s Jade Colossus, which I was going to run last year but the game didn’t end up coming to fruition, so a lot of the material I know! It’s going to be fun – I’ll have to do a bit of combat prep which I so far haven’t done for this game. Speaking of combat pep, Corinne was going to be killed by the Ragni as soon as she met to do the package drop-off (why would they risk any witnesses?), so I’m glad the party isn’t just skulking around after her, though they won’t have a lot of time since they’re waiting until morning to leave. I don’t think it makes sense for the Ragni to have guards stationed at Sheila’s home, so she will be fine so long as the group can beat them there if they escape with Corinne… But I am uncertain how it’s all going to go down. Time will tell.